365英国上市公司硅酸盐质文物保护教育部重点实验室2024年度课题评审结果公示

发布日期: 2024/04/30  投稿: 崔明    部门:    浏览次数:   


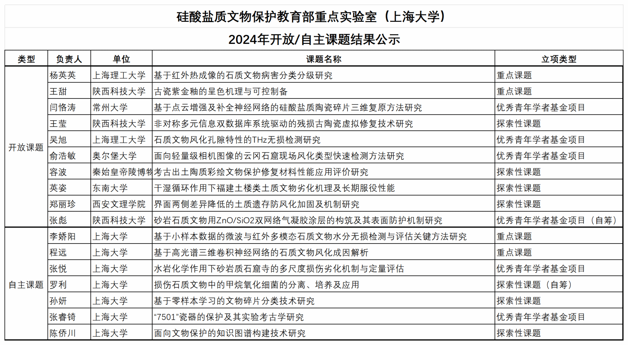
硅酸盐质文物保护教育部重点实验室2024度课题申报通知发布后,得到了国内文博机构和高等院校科研人员积极响应。经个人申请、依托单位推荐、形式审查、内部评议、专家评审等多轮环节,最终评选出重点项目4项、探索项目7、优秀青年学者基金项目6项,名单见附件。

现将拟资助项目相关信息进行公示,公示期个工作日,自2024年4月30日始。公示期内若有异议,可以通过以下方式联系:

联系人:徐婷

联系电话: 021-66136589

邮箱:tingxu@shu.edu.cn


 

硅酸盐质文物保护教育部重点实验室

                  2024年4月30